化学工程学院全体学生:
为增强广大青年学生的政治认同、思想认同和情感认同,引导青年学生自觉把党的命运、国家命运、自身命运连接在一起,进一步激发爱党爱国爱社会主义的热情,坚定奋发成才的信念和决心,由四川省教育厅主办,四川民族学院承办的“2021年(第一届)四川省大学生‘四史’讲述大赛”已启动。根据大赛实施方案要求,我校开展相应组织推荐工作,望各学院积极筹备参与!
一、竞赛相关事项
(一)竞赛类别
大赛按“四史”即中国共产党党史、新中国史、改革开放史、社会主义发展史设四个组别比赛。
(二)参赛对象
全日制普通本科高校在校大学生均可报名参赛。
(三)竞赛方式
以提交视频作品的方式参加省级决赛。
(四)作品内容
作品内容选取“四史”中的一史为主题,参加相应组别的比赛。作品内容符合史实;拥护中国共产党的领导,维护祖国统一和民族团结,弘扬和践行社会主义核心价值观,依托历史素材和研究史料,再现百年来中国共产党艰苦卓绝的奋斗历程和不朽功勋以及社会主义建设中取得的辉煌成就。各学院要对作品的内容进行政治把关。
(六)作品要求
1. 每个视频由一名参赛选手讲述,同一参赛选手只能提交一个组别作品。
2. 使用国家通用语言文字,脱稿讲述。
3. 观点鲜明,史实正确,语言生动,大方得体。
4. 视频背景以自己制作的PPT,或以爱国主义教育基地、红色文化遗址、遗迹为背景。
5. 视频时长为8-10分钟,片头时长不超过30秒。片头分为两个部分:第一部分为参赛选手信息:含参赛学校、姓名、指导老师、联系电话;第二部分为讲述题目。第一部分和第二部分分为两个画面呈现,便于组委会在评审前剪辑第一部分。
6. 参赛作品必须出现主讲人形象,讲述过程中不得透露院校及个人信息。
7. 视频参数要求:采用高清拍摄,视频格式为MP4,分辨率为1920×1080,视频码率不低于5Mbps,视频大小不超过500MB,音频清晰,无杂音,与画面同步。
8. 参赛者需提交讲稿(word格式)。
9. 参赛者对作品拥有全部合法权利,包括但不限于著作权、表演权等,参赛者保证作品内容不存在抄袭,不侵犯任何第三方的著作权、商标权等权利。
二、材料提交
参赛学生请于2021年6月7日17点30分以前参赛作品等拷入U盘交至第二实验楼5095。
学院将组织评奖,并全部推荐到学校。学校将组织专家对所有参赛项目进行评选,遴选优秀项目参加省赛。学院评奖按院级活动发放二课学时。如有同学在校内、省赛中获奖的,取最高学时补录差额。
1. 提交参赛视频、讲稿,视频及讲稿均以“组别+姓名+讲述题目”方式命名;
2. 提交四川省大学生“四史”讲述大赛Excel电子汇总表(存在U盘提交)。
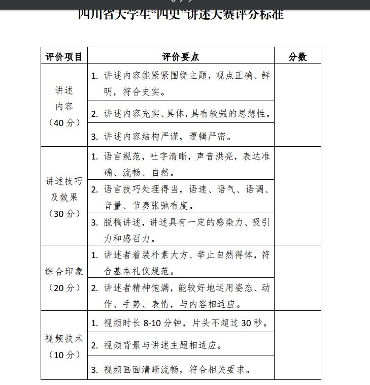
附件1:四川省大学生“四史”讲述大赛实施方案(含评分标准、报名汇总表)
化学工程学院
2021年5月31日



