2024年7月6日 读懂中国活动获奖名单
2024年6月20日 2024年诚信现代短诗征集活动获奖名单
| 2024年诚信现代短诗征集活动获奖名单 | |||
| 专业班级 | 姓名 | 作品名称 | 奖项名称 |
| 化工231 | 李春丽 | 传承诚信美德,共筑美好未来 | 一等奖 |
| 生药231 | 杨依然 | 诚信谱华章 | 一等奖 |
| 应化221 | 李欣 | 诚信 | 一等奖 |
| 化工231 | 麦文浩 | 诚实守信筑梦行,时代青年谱新篇 | 一等奖 |
| 应化223 | 谢易才 | 诚信的泉流 | 二等奖 |
| 工艺22卓越 | 潘晓榕 | 诚信之光 | 二等奖 |
| 能化212 | 方椿鑫 | 诚信之歌 | 二等奖 |
| 化工221 | 唐杨 | 诚信之光 | 二等奖 |
| 能化233 | 穆飘 | 诚信礼赞 | 二等奖 |
| 能化233 | 罗艺 | 诚信 | 二等奖 |
| 工艺213 | 赵凯 | 歌赞诚信 | 二等奖 |
| 制药212 | 杨雨晴 | 诚信之光 | 二等奖 |
| 工艺213 | 刘呈杰 | 我应当诚信 | 二等奖 |
| 应化233 | 胡银春 | 诚信——立根之本 | 三等奖 |
| 生药224 | 刘裕鹏 | 诚 | 三等奖 |
| 化工231 | 廖国强 | 大学生诚信之歌 | 三等奖 |
| 工艺234 | 郭龙祥 | 诚信树 | 三等奖 |
| 制药223 | 闵盛春 | 诚信之光 | 三等奖 |
| 应化225 | 马杨超 | 诚信 | 三等奖 |
| 工艺221 | 陈温茹 | 诚韵悠扬 | 三等奖 |
| 工艺231(职教) | 景瑶 | 诚信之光 | 三等奖 |
| 能化231 | 罗海 | 时光深处的明珠 | 三等奖 |
| 工艺231(职教) | 冯琳 | 诚信 | 三等奖 |
| 工艺234 | 张燕 | 心灵的桥梁:诚信之光温暖人间 | 三等奖 |
| 能化211 | 向万涛 | 诚信之光 | 三等奖 |
| 生药224 | 赵婷婷 | 所谓诚信 | 三等奖 |
2024年5月6日感恩资助心向党 政策宣传我来讲微视频获奖作品名单
2024年3月14日 挑战杯院级评审获奖名单
2024年1月12日 自贡市元旦健身跑参与名单
化学工程学院参加自贡市2024年元旦健身跑各方队名单.pdf
2023年6月18日
感恩资助心向党 政策宣传我来讲” 微视频获奖作品名单公示.pdf
2023年5月15日 四川轻化工大学化学工程学院第九届互联网+院级评审结果
2023年4月23日 四川轻化工大学化学工程学院2023年大学生讲课大赛初赛获奖名单
四川轻化工大学化学工程学院2023年大学生讲课大赛初赛获奖名单.pdf
2023年3月1日 四川轻化工大学化学工程学院“品乡情,美食‘烩’”活动获奖名单
四川轻化工大学化学工程学院“品乡情,美食‘烩’”活动获奖名单.pdf
2022年12月10日“学习二十大,永远跟党走,奋进新征程”大学生征文比赛获奖名单
化工学院“学习二十大,永远跟党走,奋进新征程”大学生征文比赛活动获奖名单.pdf
2022年12月6日 外文歌手大赛初赛获奖名单
2022年12月4日“强国复兴有我-永远跟党走,奋进新征程”大学生演讲大赛初赛获奖名单
2022年11月23日 四川轻化工大学消防安全知识竞赛 获奖名单
2022年11月15日 化工学院“音”你精彩•易班好声音歌手大赛初赛获奖名单活动获奖名单
2022年10月31日 “峥嵘六五二,青春谱华章”校情校史讲演大赛获奖名单
2022年10月25日 “我眼中的川轻化”新生征文摄影活动获奖名单
2022年6月21日 诚信教育宣传作品征集活动获奖名单

2022年5月31日“青春喜迎二十大 资助伴我向未来”演讲比赛获奖名单

2022年5月18日 化工学院“感恩资助心向党 政策宣传我来讲”微视频征集活动获奖名单
| “感恩资助心向党 政策宣传我来讲”微视频征集活动获奖名单 | ||
| 学生信息 | 作品名称 | 获奖等级 |
| 制药19卓越:安万秀,肖兴琴,彭露 | 感党恩,跟党走,助学筑梦 | 一等奖 |
| 应化214 王文华,母超 | 助梦远航 | 一等奖 |
| 工艺203 章婷 生药202 马金凤,杨嘉贤 生药201 何丽嫦 生药203 王洁萍 |
一样的我们 | 一等奖 |
| 生药192 王婷 生药193 张宇豪 |
生源地助学贷款助力梦想 | 一等奖 |
| 工艺194 陶先梅,吴瑄怡,赵思雨 工艺19卓越 张玲 工艺195 李松涛 |
成功源于勤奋——国家励志奖学金政策宣讲 | 一等奖 |
| 制药211 杨洋,窦莎,汪珊珊,徐娣 | 爱心助学,学子圆梦 | 二等奖 |
| 工艺201 沈栎秋,王娇,马钰蓝,杨美会 | 隐形的翅膀 | 二等奖 |
| 制药203 林国燚 制药192 孙哲文 制药191 张书平 |
国家资助助我成长,政策宣讲筑梦未来 | 二等奖 |
| 制药211 李凤琴,刘明然 | 国家助学金政策讲解 | 二等奖 |
| 制药202 张露丹 | 国家奖助学金宣讲 | 二等奖 |
| 应化194 杨倩 制药191 王秋雨 能化191 包星松 应化192 刘梅兰,胡钰洁 |
宣讲国家励志奖学金 | 二等奖 |
| 工艺193 詹露 工艺19卓越 赵雨 |
本专科生国家励志奖学金宣讲 | 二等奖 |
| 制药211 漆芳,唐小凡,周荣 | 爱在校园 | 三等奖 |
| 应化192 辜琪 应化191 陈阳 |
国家资助,助我成长 | 三等奖 |
| 制药211 兰宇琴,洪洋,高礼燕 | 资助政策宣讲 | 三等奖 |
| 行管202 陈栎夫 精细专211 王庆溪 |
大学生士兵资助政策 | 三等奖 |
| 制药201 刘艳,李国静 | 感恩的心 | 三等奖 |
2022年5月10日 第八届互联网+大赛院级评审获奖名单

2022年3月23日发布


2022年3月23日发布




| 外语文化周活动之外文歌手大赛化工学院初赛获奖名单 | |||
| 奖项 | 姓名 | 专业班级 | 学号 |
| 一等奖 | 余浩 | 生药212 | 21161050233 |
| 二等奖 | 王馨怡 | 工艺204 | 20161010435 |
| 二等奖 | 李星辰 | 应化215 | 21161020508 |
| 三等奖 | 赖俊然 | 制药212 | 21161040204 |
| 三等奖 | 冯可妮 | 制药203 | 20161040320 |
| 三等奖 | 陈文奕 | 应化183 | 18161020324 |
| 参与奖 | 周雨 | 工艺212 | 21161010224 |
| 参与奖 | 刘佳瑛 | 工艺204 | 20161010431 |
| 参与奖 | 范铃铃 | 应化214 | 21161020422 |
| 参与奖 | 吴谢萍 | 工艺201 | 20161010136 |
| 参与奖 | 陈蒂 | 应化214 | 21161020421 |
| 参与奖 | 胡艳洁 | 应化214 | 21161020423 |
| 参与奖 | 李宛桐 | 制药203 | 20161040323 |
| 参与奖 | 徐梦琳 | 工艺201 | 20161010137 |
| 参与奖 | 王娇 | 工艺201 | 20161010135 |
2021年12月9日公布 心理健康微视频获奖名单
| 奖项 | 姓名 | 班级 | 学号 | 作品名称 |
| 一等奖 | 胡钰洁 | 应化192 | 19161020230 | I am not alone |
| 罗文凤 | 应化192 | 19161020233 | ||
| 何雨谦 | 制药203 | 20161040321 | ||
| 林国燚 | 制药203 | 20161040324 | ||
| 谢文婷 | 工艺204 | 20161010436 | ||
| 刘方胤 | 生药202 | 20161050207 | ||
| 朱旭洋 | 工艺203 | 20161010325 | ||
| 邓茜 | 应化192 | 19161020228 | 不完美 | |
| 李萍 | 应化192 | 19161020231 | ||
| 刘梅兰 | 应化192 | 19161020232 | ||
| 贾鑫 | 能化212 | 21161030208 | 援助 | |
| 侯琼 | 能化212 | 21161030227 | ||
| 李云龙 | 能化212 | 21161030211 | ||
| 刘利静 | 能化212 | 21161030213 | ||
| 李建华 | 能化212 | 21161030209 | ||
| 廖栖 | 能化212 | 21161030228 | ||
| 李权斌 | 能化212 | 21161030210 | ||
| 王娇 | 工艺201 | 20161010135 | 拯救 | |
| 沈栎秋 | 工艺201 | 20161010134 | ||
| 马钰蓝 | 工艺201 | 20161010133 | ||
| 徐梦琳 | 工艺201 | 20161010137 | ||
| 吴谢萍 | 工艺201 | 20161010136 | ||
| 杨美会 | 工艺201 | 20161010138 | ||
| 二等奖 | 冯丽洁 | 应化211 | 21161020123 | 118的那些事儿 |
| 黄巧 | 应化211 | 21161020124 | ||
| 李佳嘉 | 应化211 | 21161020125 | ||
| 何奇骏 | 工艺211 | 21161010106 | 青春之心灵,青春之少年 | |
| 刘芯铭 | 工艺211 | 21161010113 | ||
| 廖瑶 | 工艺211 | 21161010111 | ||
| 胡廷飞 | 工艺211 | 21161010107 | ||
| 李晓 | 工艺211 | 21161010110 | ||
| 兰辉 | 工艺211 | 21161010109 | ||
| 刘骐瑞 | 工艺211 | 21161010112 | ||
| 唐利彬 | 工艺211 | 21161010117 | 青春篮球 | |
| 肖英杰 | 工艺211 | 21161010120 | ||
| 汪桢富 | 工艺211 | 21161010118 | ||
| 王毓林 | 工艺211 | 21161010119 | ||
| 罗利全 | 工艺211 | 21161010114 |
2021年12月9日公布 心理健康暖冬活动三行诗、图片征集获奖名单
| 三行诗 | 图片征集 | ||||
| 姓名 | 班级 | 姓名 | 班级 | ||
| 一等奖 | 陶先梅 | 工艺194 | 一等奖 | 何雨谦 | 制药203 |
| 陈良 | 工艺201 | 王宏伟 | 工艺20卓越 | ||
| 李亮 | 工艺215 | 宋静文 | 工艺214 | ||
| 冯劲艺 | 工艺214 | 吴谢萍 | 工艺201 | ||
| 钟玉婷 | 生药201 | 沈栎秋 | 工艺201 | ||
| 俄木五牛 | 制药212 | 杨美会 | 工艺201 | ||
| 二等奖 | 蒋华强 | 工艺201 | 邓梦瑶 | 生药211 | |
| 秦杨 | 工艺201 | 李玥 | 生药213 | ||
| 毕清平 | 工艺212 | 二等奖 | 康静 | 工艺202 | |
| 周国鑫 | 工艺212 | 马云彬 | 工艺202 | ||
| 刘呈杰 | 工艺213 | 蒋顺莲 | 工艺205 | ||
| 杨彬 | 工艺201 | 彭鑫 | 工艺213 | ||
| 黄蓥 | 能化211 | 钟浩 | 工艺191 | ||
| 刘俞良 | 能化213 | 吴瑄怡 | 工艺194 | ||
| 全章璐 | 生药213 | 郑昌濠 | 工艺194 | ||
| 葛方荠 | 生药202 | 李春宇 | 能化202 | ||
| 高涛 | 生药211 | 王琦 | 能化213 | ||
| 姚湘 | 生药213 | 蒲畇圻 | 生药202 | ||
| 吴嘉乐 | 生药212 | 王洁萍 | 生药203 | ||
| 陆婷 | 应化202 | 黄晓玉 | 生药212 | ||
| 胥晨曦 | 应化212 | 唐瑞阳 | 应化214 | ||
| 应玉涵 | 应化212 | 刘远勇 | 制药20卓越 | ||
| 三等奖 | 曾月 | 工艺19卓越 | 冯静 | 制药213 | |
| 唐坷 | 工艺201 | 三等奖 | 邱春艳 | 工艺191 | |
| 徐梦琳 | 工艺201 | 岳荣琳 | 工艺214 | ||
| 殷子鸿 | 工艺201 | 朱英 | 工艺214 | ||
| 张晋宇 | 工艺201 | 楚香菊 | 工艺212 | ||
| 马婷 | 工艺212 | 蒋慧琳 | 工艺212 | ||
| 梁伟 | 工艺215 | 龙欢 | 工艺215 | ||
| 赵洪彬 | 工艺205 | 李佳汶 | 工艺201 | ||
| 赵艺璇 | 工艺201 | 马钰蓝 | 工艺201 | ||
| 唐伟 | 工艺182 | 黄玉荣 | 工艺20卓越 | ||
| 王杰 | 工艺214 | 赵欣怡 | 能化213 | ||
| 黄容 | 工艺215 | 付饶 | 生药202 | ||
| 向华林 | 工艺191 | 陈沙 | 生药212 | ||
| 陈丹 | 工艺213 | 何丽嫦 | 生药201 | ||
| 刘高馨 | 工艺215 | 冯俊以 | 应化215 | ||
| 邓琬琳 | 生药201 | 叶伟 | 应化215 | ||
| 赵康语 | 生药213 | 漆芳 | 制药211 | ||
| 吴苓菱 | 生药213 | 黄欣萍 | 制药212 | ||
| 胡钰洁 | 应化192 | 向志杰 | 制药20级卓越 | ||
| 杨倩 | 应化194 | ||||
| 唐诗瑶 | 应化204 | ||||
| 杨涛 | 应化212 | ||||
| 刘冀 | 应化214 | ||||
| 苟程 | 应化212 | ||||
| 刘桂君 | 制药202 | ||||
| 三行诗参与奖 | 图片参与奖 | ||||
| 姓名 | 班级 | 姓名 | 班级 | 姓名 | 班级 |
| 贾钟艺 | 工艺215 | 钟转 | 19工艺卓越 | 王晓璇 | 化学工程与工艺215 |
| 赵雨 | 工艺19卓越 | 杨均 | 20制药卓越 | 谢才静 | 化学工程与工艺213 |
| 王平 | 工艺182 | 何颖娜 | 生药212 | 兰辉 | 化学工程与工艺211 |
| 胡航 | 工艺195 | 冯可妮 | 制药203 | 刘雨雪 | 化学工程与工艺213 |
| 张贵方 | 工艺195 | 李强争 | 工艺215 | 唐万玲 | 化学工程与工艺213 |
| 张文婧 | 工艺195 | 彭岚 | 工艺20卓越 | 徐露 | 化学工程与工艺215 |
| 陈冬梅 | 工艺201 | 王宏伟 | 工艺20卓越 | 蔡冬梅 | 工艺203 |
| 黄健 | 工艺205 | 孟裕朝 | 工艺194 | 侯琼 | 能化212 |
| 周游 | 工艺213 | 赵思雨 | 工艺194 | 税波 | 生物制药201 |
| 毛佳正 | 工艺214 | 阿布木果 | 工艺201 | 彭桢桢 | 生物制药211 |
| 彭先平 | 工艺214 | 王娇 | 工艺201 | 曾莹 | 生物制药20201 |
| 康厚成 | 工艺215 | 康静照 | 工艺202 | 彭海 | 生物制药20201 |
| 胡波 | 应化214 | 黄静安 | 工艺203 | 黄亚兰 | 生药191 |
| 邓新晨 | 工艺214 | 唐松青 | 工艺203 | 芩芸煊 | 生药212 |
| 杨洪 | 工艺193 | 班马婷 | 工艺212 | 谢芝艳 | 生药212 |
| 王思懿 | 工艺214 | 袁诗斯 | 工艺212 | 胡艳洁 | 应化214 |
| 陈兴月 | 工艺214 | 廖嘉琪 | 工艺213 | 白小文 | 应用化学185 |
| 贾鑫 | 能化212 | 王姗姗 | 工艺213 | 李琳 | 应用化学213 |
| 何海波 | 能化212 | 魏雨婷 | 工艺213 | 谭雯洁 | 应用化学213 |
| 李燕 | 生药201 | 周游 | 工艺213 | 刘佳 | 应用化学215 |
| 李健 | 生药202 | 廖倩 | 工艺214 | 罗倩 | 应用化学215 |
| 朱开宇 | 生药193 | 侯文杰 | 工艺214 | 肖兴琴 | 制药19卓越 |
| 陈一鑫 | 生药202 | 刘世川 | 工艺214 | 陈靖 | 制药20卓越 |
| 刘欣 | 生药213 | 唐杨斐 | 工艺214 | 陈倩 | 制药203班 |
| 何锐 | 应化212 | 邬礼桧 | 工艺214 | 窦莎 | 制药211 |
| 吴霞 | 应化201 | 辛佳颖 | 工艺214 | 关晓朵 | 制药212 |
| 吴秀林 | 应化212 | 岳宇茹 | 工艺214 | 平雪琴 | 制药213 |
| 范铃铃 | 应化214 | 陈桃 | 工艺215 | 蔡珊 | 制药工程20卓越 |
| 李熙 | 应化214 | 刘靖 | 工艺215 | 沈阳 | 制药工程 20卓越 |
| 余良 | 应化182 | 张雨佳 | 工艺215 | 刘艳 | 制药工程201 |
| 文卓玺 | 应化192 | 马雨馨 | 化学工程与工艺213 | 杨子怡 | 制药工程213 |
| 刘鹏 | 制药201 | 梁雅琪 | 工艺212 | 吕张硕 | 制药工程213 |
| 熊超 | 制药201 | 刘涛 | 化学工程与工艺 201 | 赵丽娟 | 制药工程2020级2班 |
| 林国燚 | 制药203 | 杨鑫 | 化学工程与工艺 214 | 徐娣 | 制药工程2021级1班 |
| 陈艾嬉 | 制药211 | 罗利全 | 化学工程与工艺211 | 杨金连 | 制药工程2021级1班 |
| 杨双巧 | 制药213 | 胡筱雅 | 化学工程与工艺212 | 卢思羽 | 制药工程20202 |
| 李宇航 | 制药211 | 张俊文 | 化学工程与工艺212 | 何燕 | 制药工程20213 |
| 胡梦娇 | 制药212 | 伍睿杰 | 化学工程与工艺214 | 黄鑫 | 制药工程20213 |
| 杨鑫蕊 | 制药工程20213 | ||||
| 邵天琪 | 制药213 | ||||
| 尹玉枭 | 制药211 | ||||
2021年11月21日 “我心中的英雄”大学组征文院级获奖情况

2021年10月30日
| “闪亮新主播”主持人大赛化工学院初赛获奖名单 | |||
| 奖项 | 姓名 | 专业班级 | 学号 |
| 一等奖 | 鞠佳伟 | 生药211 | 21161050121 |
| 二等奖 | 胡梦娇 | 制药212 | 21161040214 |
| 二等奖 | 陈会 | 应化194 | 19161020427 |
| 三等奖 | 乐渝 | 制药19卓越 | 19161040122 |
| 三等奖 | 罗欢 | 应化203 | 20161020312 |
| 三等奖 | 邓琬琳 | 生药201 | 20161050117 |
| 优秀奖 | 何颖娜 | 生药212 | 21161050219 |
| 优秀奖 | 蒋万鑫 | 生药203 | 20161050305 |
| 优秀奖 | 罗昊楠 | 工艺215 | 21161010513 |
2021年10月25日
| “音”你精彩·易班好声音歌手大赛院赛获奖名单 | ||
| 奖项 | 姓名 | 专业班级 |
| 一等奖 | 王馨怡 | 工艺204 |
| 二等奖 | 余浩 | 生药212 |
| 二等奖 | 王羿衡 | 生药191 |
| 三等奖 | 胥晨曦 | 应化212 |
| 三等奖 | 付森 | 应化214 |
| 三等奖 | 李星辰 | 应化215 |
| 参与奖 | 徐练 | 工艺191 |
| 参与奖 | 陈李臣 | 生药191 |
| 参与奖 | 刘坤 | 能化211 |
| 参与奖 | 杨洋 | 工艺194 |
| 参与奖 | 徐金彬 | 工艺20卓越 |
| 参与奖 | 吴瑄怡 | 工艺194 |
| 参与奖 | 黄恒 | 工艺203 |
| 参与奖 | 李霖 | 应化212 |
| 参与奖 | 杨言 | 工艺204 |
| 参与奖 | 王钧弘 | 工艺201 |
| 参与奖 | 龙炼 | 应化204 |
| 参与奖 | 唐诗瑶 | 应化204 |
| 参与奖 | 乐渝 | 制药19卓越 |
| 参与奖 | 陈乐涛 | 工艺205 |
| 参与奖 | 胡艳洁 | 应化214 |
| 参与奖 | 钟立任 | 应化201 |
| 参与奖 | 王姗姗 | 工艺213 |
| 参与奖 | 曹润生 | 应化204 |
| 参与奖 | 李川 | 应化214 |
2021年10月12日
| 化工学院--“军中英姿,肆意青春”最美军装照摄影作品征集活动获奖名单 | ||||
| 奖项 | 姓名 | 专业班级 | 学号 | 作品名称 |
| 一等奖 | 刘梦晗 | 生药二班 | 21161050223 | 扬起中国红 |
| 二等奖 | 王欣桐 | 生药二班 | 21161050228 | 战友情,军中姿 |
| 二等奖 | 朱浩然 | 生药二班 | 21161050214 | 军中英姿 |
| 三等奖 | 李祖林 | 应化二班 | 21161020209 | 初入大学的第一课 |
| 三等奖 | 宋豪 | 应化二班 | 21161020211 | 英姿.鲜花.军人 |
| 三等奖 | 岳荣琳 | 工艺四班 | 21161010421 | 黄昏下的迷彩 |
| 三等奖 | 黄影 | 应化三班 | 21161020324 | 少年风采 |
| 优秀奖 | 饶亚斌 | 工艺四班 | 21161020416 | 夜中训练 |
| 优秀奖 | 李进涛 | 生药一班 | 21161050103 | 枪支使用指导 |
| 优秀奖 | 尹玉枭 | 制药一班 | 21161040109 | 三个人的友谊 |
| 优秀奖 | 朱英 | 工艺四班 | 21161010440 | 路灯下的回眸 |
| 优秀奖 | 梁雅琪 | 工艺二班 | 21161010228 | 非正式军训偷闲 |
| 优秀奖 | 刘欣 | 工艺二班 | 21161010229 | 青春飞扬-创意军训照 |
| 优秀奖 | 罗昊楠 | 工艺五班 | 21161010513 | 军训风姿,轻化健儿 |
| 优秀奖 | 毛佳正 | 工艺四班 | 21161010414 | 那一抹松枝绿 |
| 优秀奖 | 梁家豪 | 工艺四班 | 21161010410 | 辛苦和快乐 |
| 优秀奖 | 王文华 | 应化四班 | 21161020413 | 破空 |
| 优秀奖 | 温莉英 | 应化四班 | 21161020430 | 苦中作乐 |
| 优秀奖 | 赵慧琳 | 生药二班 | 21161050235 | 飒,帅 |
| 优秀奖 | 李佳嘉 | 应化一班 | 21161020125 | 长枪指天 |
| 优秀奖 | 肖军 | 制药二班 | 21161040208 | 以吾之青春,筑国之富强 |
| 优秀奖 | 袁媛 | 工艺三班 | 21161010338 | 军训美女合集 |
| 优秀奖 | 岳宇茹 | 工艺四班 | 21161010438 | 太阳与我们 |
| 优秀奖 | 何玉锋 | 生药二班 | 21161050102 | 多彩的军训生活 |
| 优秀奖 | 胡艳洁 | 应化四班 | 21161020423 | 注视 |
| 优秀奖 | 吴雨燃 | 应化一班 | 21161020131 | 晚训时光 |
| 优秀奖 | 伍睿杰 | 工艺四班 | 21161010419 | 蜕变 |
| 优秀奖 | 王芬 | 应化四班 | 21161020429 | 赵桑和雷桑的故事 |
| 优秀奖 | 张仕竹 | 工艺三班 | 21161010339 | 中秋之夜 |
| 优秀奖 | 平雪琴 | 制药三班 | 21161040322 | 追日 |
| 优秀奖 | 谢新新 | 能化三班 | 21161030322 | 训中肆歌 |
| 优秀奖 | 周游 | 工艺三班 | 21161010340 | 夜晚 |
| 优秀奖 | 彭先平 | 工艺四班 | 21161010415 | 雨后新天 |
| 优秀奖 | 王兰 | 工艺五班 | 21161010533 | 美丽姿态 |
| 优秀奖 | 王珊珊 | 工艺三班 | 21161010334 | 新日高升 |
| 优秀奖 | 杨鑫 | 工艺四班 | 21161010437 | 偷得浮生半日闲 |
| 优秀奖 | 邓梦瑶 | 生药一班 | 21161050117 | 晴空之下 |
| 优秀奖 | 李仲取 | 应化一班 | 21161020109 | 持枪 |
| 优秀奖 | 郭峻崎 | 应化三班 | 21161020323 | 努力拥有春天一般的未来 |
| 优秀奖 | 牟凯 | 生药二班 | 21161050206 | 当兵人,当兵魂 |
| 优秀奖 | 周国鑫 | 工艺二班 | 21161010240 | 青春之歌 |
| 优秀奖 | 杨春节 | 应化四班 | 21161020431 | 最帅教官 |
| 优秀奖 | 陈沙 | 生药二班 | 21161050216 | 天空 |
| 优秀奖 | 陈兴月 | 工艺四班 | 21161010424 | 秋姿军乐 |
| 优秀奖 | 袁云婷 | 制药三班 | 21161040331 | 别样军训 |
2021年9月7日 暑期活动获奖名单(18、19级素质绩点按一等奖0.2、二等奖0.1、三等奖0.05由学院直接计入学生申请材料,20级凭网页截图作为认定材料申请。二课学时按院级奖励补录)
暑期线上系列二课活动获奖名单
|
“青春无悔,不负韶华”主题文字类 |
||||
|
奖项 |
姓名 |
班级 |
学号 |
作品名称 |
|
一等奖 |
殷子鸿 |
工艺201 |
20161010121 |
青春颂 |
|
二等奖 |
杨祎平 |
能化192 |
19161030226 |
愿我们的青春无悔 |
|
二等奖 |
吴谢萍 |
工艺201 |
20161010136 |
青春里的第一次 |
|
二等奖 |
黄恒 |
工艺203 |
20161010306 |
青春,是一场无声的革命 |
|
三等奖 |
魏静 |
工艺203 |
20161010318 |
青春无悔,不负韶华 |
|
三等奖 |
漆金侨 |
工艺204 |
20161010413 |
点滴汇聚的青春 |
|
三等奖 |
刘安治 |
制药201 |
20161040106 |
青春不可辜负 |
|
三等奖 |
李圣阳 |
工艺203 |
20161010330 |
青春无悔,不负韶华 |
|
三等奖 |
董岚 |
生药202 |
20161050216 |
致大一新生 |
|
参与奖 |
杨倩 |
制药203 |
20161040330 |
以梦为马,助策校园 |
|
参与奖 |
易波 |
应化193 |
19161020323 |
如何尽快让自己习惯大学生活 |
|
参与奖 |
荣琪琪 |
能化202 |
20161030233 |
青春无悔,不负韶华 |
|
参与奖 |
盛琬月 |
工艺194 |
19161010431 |
青春无悔,不负韶华 |
|
参与奖 |
李君萍 |
工艺195 |
19161010528 |
何虑 |
|
参与奖 |
杨青山 |
制药203 |
20161040314 |
学长的话 |
|
参与奖 |
刘江春 |
工艺205 |
20161010531 |
青春无悔 |
|
参与奖 |
卢思羽 |
制药202 |
20161040226 |
青春无悔,不负韶华 |
|
参与奖 |
谢沛杰 |
应化185 |
18164020516 |
不负韶华 |
|
“青春无悔,不负韶华”主题海报类 |
||||
|
奖项 |
姓名 |
班级 |
学号 |
作品名称 |
|
一等奖 |
何雨谦 |
制药203 |
20161040321 |
新生入学指南 |
|
二等奖 |
付饶 |
生药202 |
20161050218 |
未命名 |
|
二等奖 |
杨美会 |
工艺201 |
20161010138 |
未命名 |
|
三等奖 |
林梦桥 |
工艺194 |
19161010410 |
未命名 |
|
三等奖 |
马钰蓝 |
工艺201 |
20161010133 |
未命名 |
|
三等奖 |
王洁萍 |
生药203 |
20161050328 |
未命名 |
|
“乡情乡味”主题PPT |
||||
|
奖项 |
姓名 |
班级 |
学号 |
作品名称 |
|
一等奖 |
杨馨蕊 |
工艺203 |
20161010338 |
成都之旅 |
|
二等奖 |
张玲 |
工艺194 |
19161010438 |
成都盛景 |
|
二等奖 |
杨雨萌 |
生药202 |
20161050231 |
旅在西昌 |
|
二等奖 |
包新悦 |
应化185 |
18164020519 |
城厢 |
|
三等奖 |
王娇 |
工艺201 |
20161010135 |
古蔺郎酒 |
|
三等奖 |
李佳嘉 |
应化211 |
21161020125 |
甜蜜之城,酷辣攀攀 |
|
三等奖 |
刘欣 |
工艺212 |
21161010229 |
三贤故里,古韵留今 |
|
三等奖 |
黄容 |
工艺215 |
21161010526 |
课水果味的夏天 |
|
三等奖 |
向万涛 |
能化211 |
21161030112 |
成都十大旅游景点 |
|
三等奖 |
陈紫云 |
能化213 |
21161030326 |
旅游胜地 |
|
三等奖 |
张晓兰 |
应化215 |
21161020532 |
邯有你不孤郸 |
|
三等奖 |
黄恒 |
工艺203 |
20161010306 |
我的家乡 |
|
参与奖 |
刘明然 |
制药211 |
21161040119 |
乡景 |
|
参与奖 |
杨雨晴 |
制药212 |
21161040230 |
中国风-南充 |
|
参与奖 |
艾秋霞 |
工艺211 |
20161010126 |
醉美渠县 |
|
参与奖 |
梁东梅 |
工艺205 |
20161010530 |
我家乡的旅游胜地 |
|
参与奖 |
蒋鑫悦 |
工艺201 |
20161010129 |
南充旅游胜地 |
|
参与奖 |
罗怡倩 |
工艺205 |
20161010532 |
安岳之旅 |
|
参与奖 |
吴凤琴 |
生药202 |
20161050230 |
我的家乡——洪雅 |
|
参与奖 |
唐万玲 |
工艺203 |
21161010332 |
中国风格 |
|
参与奖 |
李琪玟 |
能化211 |
21161030110 |
我的家乡 |
|
参与奖 |
杨超 |
应化214 |
21161020416 |
乡情乡味之--邛崃 |
|
参与奖 |
王思涵 |
制药181 |
18161040127 |
我的家乡绵阳 |
|
参与奖 |
彭鑫 |
工艺191 |
19161010430 |
泸州 |
|
参与奖 |
刘艳 |
制药201 |
20161040126 |
家乡中江 |
|
参与奖 |
罗诗琦 |
应化185 |
18164020523 |
我的家乡 |
|
参与奖 |
唐茂林 |
能化202 |
20161030219 |
泸州最美风景 |
|
参与奖 |
牟梦婷 |
制药203 |
20161040326 |
英雄故乡,我的家乡 |
2021年7月8日 化学工程学院诚信公益画、征文获奖名单

2021年6月28日 四川轻化工大学2021年“咏初心·忆资助”微视频主题活动评选结果

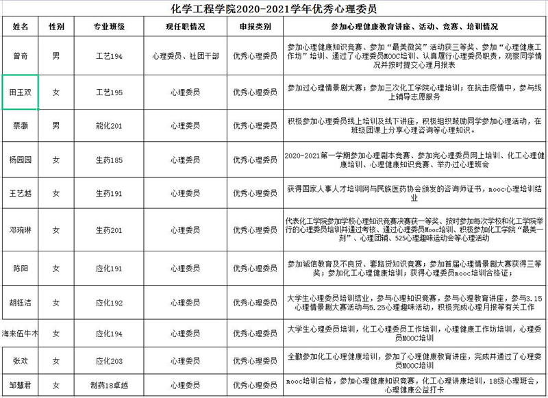
2021年6月28日 化学工程学院2020-2021学年优秀心理委员、心理健康教育活动积极份子评选结果


2021年5月31日 校园心理微视频获奖名单
| 奖项 | 作品名字 | 姓名 | 班级 |
| 一等奖 | 《升旗手》 | 李青芮 | 应化203 |
| 刘仕逸 | 工艺205 | ||
| 徐瑞 | 生药202 | ||
| 二等奖 | 《友善满校园》 | 徐梦琳 | 工艺201 |
| 王娇 | 工艺201 | ||
| 沈栎秋 | 工艺201 | ||
| 《坚毅·青春》 | 杨美会 | 工艺201 | |
| 马钰蓝 | 工艺201 | ||
| 吴谢萍 | 工艺201 | ||
| 三等奖 | 《青春接力》 | 廖豪 | 应化203 |
| 罗欢 | 应化203 | ||
| 褚雯淋 | 应化203 | ||
| 《志愿奋斗》 | 刘康 | 应化203 | |
| 杨强 | 工艺203 | ||
| 王琼 | 工艺203 | ||
| 《青春由你》 | 陶先梅 | 工艺194 | |
| 《涅槃》 | 任泓 | 能化191 | |
| 谢琼 | 工艺193 | ||
| 《少年》 | 唐伦泓 | 制药201 | |
| 《抗疫精神彰显青春之光》 | 王洁萍 | 生药203 | |
| 徐烊 | 生药203 | ||
| 李红玉 | 生药203 |
2021年5月31日 第四届化工实验大赛校内赛获奖名单
|
姓名 |
奖项 |
|
李海平 |
特等奖,理论单项奖 |
|
孟彦 |
一等奖 |
|
韩林 |
二等奖 |
|
杜光武 |
二等奖 |
|
张万元 |
三等奖 |
|
冯晓 |
三等奖 |
|
钟霆峰 |
三等奖 |
2021年5月17日 最美微笑照片征集大赛获奖名单

2021年5月17日 老党员、范波书记形势政策报告会专题征文比赛获奖名单

2021年4月21日 读懂中国走进红色景点PPT展示大赛获奖名单

2021年4月21日 学院讲课大赛获奖名单

2021年4月7日 点亮生涯大学生职业生涯规划大赛院赛名单

2021年3月23日 化学工程学院“最美一刻”心理健康系列活动18、19、20级获奖情况


2021年3月10日 化学工程学院“网络文化节”网文、摄影作品获奖名单

2021年1月19日公布 四川轻化工大学第一次学生代表大会正式代表名单(化工学院)

2020年12月28日公布 化学工程学院“青春颂”新生征文活动获奖名单

2020年12月27日公布 化工学院“青春聚力新征程 强国一代有我在” 主题征文活动获奖名单


2020年12月20日公布 化工学院挑战杯三大类别获奖名单


2020年12月17日公布 化工学院心理剧征集大赛获奖名单(标黄的为自愿参加学校比赛队伍)



