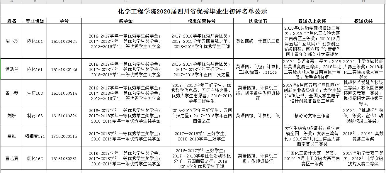
化学工程学院2020届毕业生:
经学生本人申请,学院审核评选,现对2020届省级优秀毕业生拟推荐名单进行公示,公示期三天,自11月13日下午5点起至16日下午5点截止。如对名单有异议的,请实名向学院党总支反映。电话:0813-5505622,地址:第二实验楼513办公室。

化学工程学院学生工作办公室
2019年11月13日
发布者:系统管理员发布时间:2019-11-13浏览次数:937
化学工程学院2020届毕业生:
经学生本人申请,学院审核评选,现对2020届省级优秀毕业生拟推荐名单进行公示,公示期三天,自11月13日下午5点起至16日下午5点截止。如对名单有异议的,请实名向学院党总支反映。电话:0813-5505622,地址:第二实验楼513办公室。

化学工程学院学生工作办公室
2019年11月13日
