2023年12月4日,刘军教授团队李丽教授在《Food Research International》(中科院一区,TOP,IF=8.1)上在线发表题为“Synthesis of an autochthonous microbial community by analyzing the core microorganisms responsible for the critical flavor of bran vinegar”的研究论文。李丽教授为论文第一作者,硕士研究生李娜为论文共同第一作者。
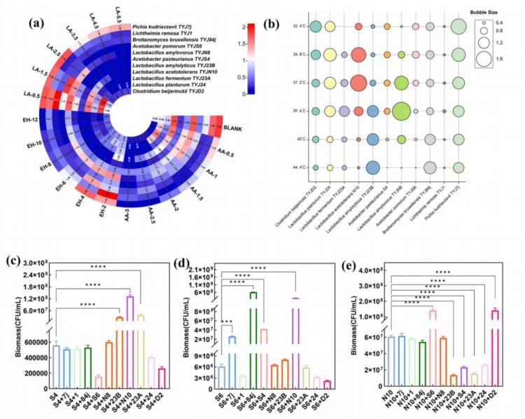
本研究在宏基因组研究的基础上,结合PacBio全长多样性测序揭示了影响晒醋发酵风味的核心功能微生物种;并通过发酵实验验证了发酵过程中环境因素对微生物生长的影响及微生物间相互作用;随后基于微生物相互作用,通过“自下而上”方法合成微生物群落,探究合成微生物群落系统与工厂原位发酵系统风味之间的差异,研究表明人工菌群的合成基本可重现晒醋风味,这对晒醋品质的提高及质量的稳定提供了新颖的途径。
论文链接:https://doi.org/10.1016/j.foodres.2023.113742



上一篇:下一篇:



