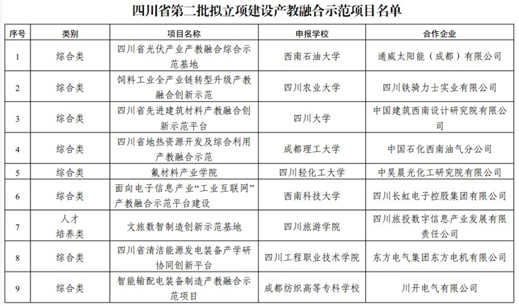
近日,四川省财政厅、四川省教育厅、四川省经济和信息化厅、四川省科学技术厅下发《关于公布2022年四川省产教融合示范项目立项建设名单和报送建设任务书的通知》(川财教〔2022〕106号)。我校产教融合项目《氟材料产业学院》成功入选四川省第二批产教融合示范项目立项建设名单。这是我校第二次获批四川省产教融合示范项目,也是全省唯一一所连续两次获批产教融合示范项目的普通高校。
产教融合项目由高校与企业联合申报、共同建设、共享成果。通过示范项目建设,鼓励校企共同订制培养人才,实现“培养+就业”有机衔接;共建产教融合平台,实现“教学+实践”有机结合;协作科技创新攻关,实现“研发+转化”创新驱动。旨在推动教育与产业、企业深度融合,为推动我省经济社会发展做出贡献。
四川省2022年共立项建设20个产教融合示范项目,本科高校包含部属高校在内仅7所入选。

上一篇:下一篇:



