核工程与核技术专业人才培养方案
一、培养目标
本专业面对21世纪核能与核技术产业发展的需求,立足川南,面向四川,辐射全国,培养德智体美劳全面发展,具备核工程与核技术基本理论、专业知识和解决核技术应用领域复杂工程问题的能力,具有良好的科学素养和文化修养、社会责任感、国际视野、创新意识和较强的实践动手能力,能够在工业、农业、军事、医学、化工、生物、环境保护等涉核科学与技术领域中胜任研究、开发、设计、操作、教育与管理的应用型高级工程技术人才。
预期本专业学生毕业5年后达到以下预期目标:
(1)具有家国情怀及良好的修养、职业道德、社会责任感、团队精神、德智体美劳全面发展的社会主义建设者和接班人。
(2)能够运用核工程与核技术专业知识和工程技能,适应独立和团队合作下从事核工程与核技术领域相关工作,并在工作中具备发现、分析、研究和解决核技术应用领域复杂工程问题的能力,具有一定的核数据分析、核仪器设计与开发能力。
(3)熟悉所在行业领域的技术标准和规范,具备核安全意识,具有良好的工程素养,具有科学思维能力、判断能力、交流能力,具有创新意识、合作精神、应变能力。
(4)具备不断获取新知识的能力,具有终身学习的习惯,能拓展自己的知识和能力,适应社会发展需要。
二、毕业要求
核工程与核技术专业本科毕业生应达到如下要求:
1.工程知识:能够应用数学、自然科学、工程基础和核科学专业知识用于解决核技术应用领域复杂工程问题。
2.问题分析:能够应用数学、自然科学和工程科学的基本原理,识别、表达,并通过文献研究分析核技术应用领域的复杂工程问题,以获得有效结论。
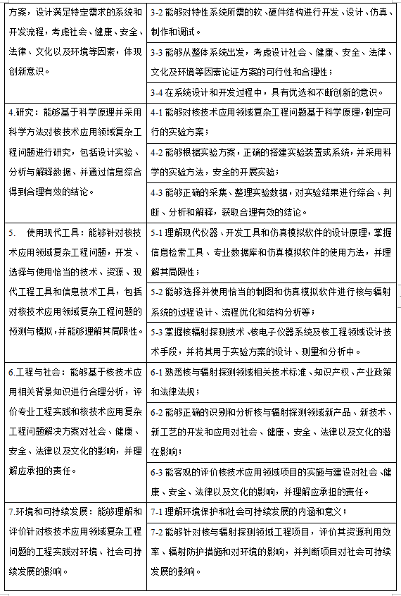
3.设计/开发解决方案:能够设计针对核技术应用领域复杂问题的解决方案,设计满足特定需求的系统和开发流程,考虑社会、健康、安全、法律、文化以及环境等因素,体现创新意识。
4.研究:能够基于科学原理并采用科学方法对核技术应用领域复杂工程问题进行研究,包括设计实验、分析与解释数据、并通过信息综合得到合理有效的结论。
5.使用现代工具:能够针对核技术应用领域复杂工程问题,开发、选择与使用恰当的技术、资源、现代工程工具和信息技术工具,包括对核技术应用领域复杂工程问题的预测与模拟,并能够理解其局限性。
6.工程与社会:能够基于核技术应用相关背景知识进行合理分析,评价专业工程实践和核技术应用复杂工程问题解决方案对社会、健康、安全、法律以及文化的影响,并理解应承担的责任。
7.环境和可持续发展:能够理解和评价针对核技术应用领域复杂工程问题的工程实践对环境、社会可持续发展的影响。
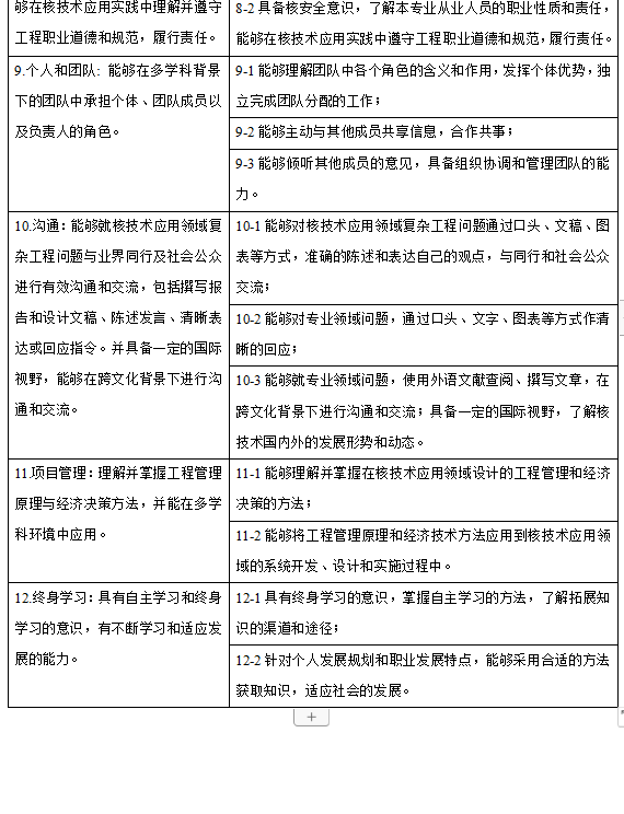
8.职业规范:具有人文社会科学素养、社会责任感和核安全意识,能够在核技术应用实践中理解并遵守工程职业道德和规范,履行责任。
9.个人和团队: 能够在多学科背景下的团队中承担个体、团队成员以及负责人的角色。
10.沟通:能够就核技术应用领域复杂工程问题与业界同行及社会公众进行有效沟通和交流,包括撰写报告和设计文稿、陈述发言、清晰表达或回应指令。并具备一定的国际视野,能够在跨文化背景下进行沟通和交流。
11.项目管理:理解并掌握工程管理原理与经济决策方法,并能在多学科环境中应用。
12.终身学习:具有自主学习和终身学习的意识,有不断学习和适应发展的能力。
三、毕业要求与观测点
核工程与核技术专业本科毕业生毕业要求及指标观测点如下:


四、主干学科和主要课程
主干学科:核科学与技术。
主干课程:高等数学,大学物理,高级语言程序设计,外语,原子核物理,核辐射探测学,反应堆物理基础,辐射防护基础,核电子学,核数据处理方法,蒙特卡罗数值模拟方法,核分析方法,核动力系统与设备,嵌入式系统原理与应用,辐射环境监测与评价,核技术应用等。
五、修业年限和授予学位
基本学制:四年;修业年限:三至六年;学籍年限:最长八年;授予学位:工学学士
六、毕业条件
符合学校学籍管理有关规定,完成本专业培养方案规定的全部课程与其它教学环节,修满本专业规定的最低总学分(159学分),其中,素质教育课程39学分,学科基础课程55学分,专业课程39学分,工程实践课程26学分,准予毕业,获得大学本科学历;符合学校学位授予条例规定条件者,可获得工学学士学位。
注:课程体系一览表中,课程前面标注★为学位课程。
七、课程学习学分分配表

八、学位课程一览表
专业代码:082201 专业名称:核工程与核技术

九、课程体系一览表
专业代码:082201 专业名称:核工程与核技术
四川轻化工大学素质教育通识平台教学进程计划
素质教育通识平台包括素质教育通识课程和素质教育实践课程两个课程模块,下列各表适用于各本科专业(个别另行设置了该课程模块的专业除外)

说明:1、思想政治理论课程
A部分学院包括:教心学院、音乐学院、美术学院、体育学院、化工学院、化环学院、数统学院、法学院、外语学院、经济学院、管理学院
B部分学院包括:材料学院、土木学院、人文学院、物电学院、计算机学院、生工学院、机械学院、自信学院
2、《中国传统文化概论》课程
A部分学院1学期开设:化环学院、化工学院、材料学院、土木学院、马克思主义学院、人文学院、教心学院、体育学院、数统学院、机械学院、物电学院。
B部分学院2学期开设:计算机学院、自信学院、生工学院、外语学院、音乐学院、美术学院、经济学院、管理学院、法学院。
2、《大学美育》课程
A部分学院2学期开设:化环学院、化工学院、材料学院、土木学院、马克思主义学院、人文学院、教心学院、体育学院、数统学院、机械学院、物电学院。
B部分学院1学期开设:计算机学院、自信学院、生工学院、外语学院、音乐学院、美术学院、经济学院、管理学院、法学院。







十、教学进程计划表

附件1 核工程与核技术专业课程导图

附件2 课程设置与毕业要求的关系矩阵

注:H-高度相关;M-中等相关;L-弱相关
编辑:cs
