一、培养目标
本专业面向西南,面向全国的经济发展,培养德智体美劳全面发展,具备良好的人文素质、工程职业道德、团队协作能力,具有系统的电子技术和信息系统专业知识,以及工程技术与项目管理等实践能力,能够在人工智能背景下在工业制造、通讯工程、智能控制设备等相关领域从事科学研究、技术开发与运行维护、技术管理等方面的工作,适应工业制造、通讯工程、智能控制设备等相关行业需求的应用型工程技术人才,使之成为社会主义合格的建设者和接班人。
本专业学生毕业五年后达到以下预期目标:
1.适应团队和独立的工作环境,能就在工业制造、通讯工程、智能控制设备等相关领域的复杂工程问题进行鉴定、分析、研究,并与工业界、学术界、公众开展交流,制定和提供解决方案。
2.能以重要的法律、伦理、社会文化、可持续发展、工业安全和经济等方面视角,为工业制造、通讯工程、智能控制设备及相关领域的复杂工程问题制定和提供解决方案。
3.具备不断获取新知识的能力,具有终身学习的习惯,能拓展自己的知识和能力,适应社会发展需要。
二、毕业要求
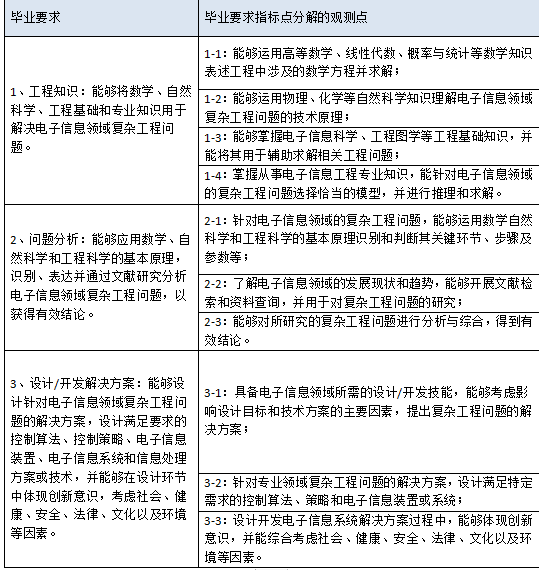
1、工程知识:能够将数学、自然科学、工程基础和专业知识用于解决电子信息领域复杂工程问题。
2、问题分析:能够应用数学、自然科学和工程科学的基本原理,识别、表达并通过文献研究分析电子信息领域复杂工程问题,以获得有效结论。
3、设计/开发解决方案:能够设计针对电子信息领域复杂工程问题的解决方案,设计满足要求的控制算法、控制策略、电子信息装置、电子信息系统和信息处理方案或技术,并能够在设计环节中体现创新意识,考虑社会、健康、安全、法律、文化以及环境等因素。
4、研究:能够基于科学原理并采用科学方法对电子信息领域复杂工程问题进行研究,包括设计实验、分析与解释数据、并通过信息综合得到合理有效的结论。
5、使用现代工具:能够在电子信息领域实践中开发、选择与使用恰当的技术、资源、现代工程工具和信息技术工具,包括对复杂工程问题的预测与模拟,并能够理解其局限性。
6、工程与社会:能够基于工程背景知识进行合理分析,评价电子信息专业工程实践和复杂工程问题解决方案对社会、健康、安全、法律以及文化的影响,并理解应承担的责任。
7、环境和可持续发展:在工程实践中,具有环保、可持续发展意识,能够评价电子信息领域复杂工程问题对环境、社会可持续发展的影响。
8、职业规范:具有人文社会科学素养、社会责任感,能够在工程实践中理解并遵守工程职业道德和规范,履行责任。
9、个人和团队:能够在多学科背景下的团队中承担个体、团队成员以及负责人的角色。
10、沟通:能够就电子信息领域复杂工程问题与业界同行及社会公众进行交流,包括撰写设计报告和文稿、清晰表达、展示成果。并具备一定的国际视野,能够在跨文化背景下进行沟通和交流。
11、项目管理:理解并掌握工程管理原理与经济决策方法,并能在多学科环境中应用。
12、终身学习:具有自主学习和终身学习的意识,有不断学习和适应发展的能力。
三、毕业要求与观测点

四、主干学科和主要课程
主干学科:电子科学与技术、信息与通信工程、计算机科学与技术
主要课程:高等数学、大学物理、高级语言程序、电路分析基础、模拟电子技术、数字电子技术、信号与系统、电磁场与电磁波、高频电子线路、数字信号处理、信息论与编码、通信原理、数据结构与算法、微机原理及应用、EDA技术等。
五、修业年限和授予学位
基本学制:四年;修业年限:三至六年;学籍年限:最长八年;授予学位:工学学士
六、毕业条件
符合学校学籍管理有关规定,完成本专业培养方案规定的全部课程与其他教学环节,修满本专业规定的最低总学分(156分),其中,素质教育课程39学分,学科基础课程38学分,专业基础课程37学分,专业核心课程9.5学分,专业选修课程8学分,集中实践环节22学分,复合培养课程2.5学分,准予毕业,获得大学本科学历;符合学校学位授予条例规定条件者,可获得学士学位。
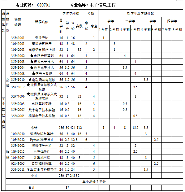
七、课程学习学分分配表

八、学位课程一览表

九、课程体系一览表
四川轻化工大学素质教育通识平台教学进程计划
素质教育通识平台包括素质教育通识课程和素质教育实践课程两个课程模块,下列各表适用于各本科专业(个别另行设置了该课程模块的专业除外)

说明:1、思想政治理论课程
A部分学院包括:教心学院、音乐学院、美术学院、体育学院、化工学院、化环学院、数统学院、法学院、外语学院、经济学院、管理学院
B部分学院包括:材料学院、土木学院、人文学院、物电学院、计算机学院、生工学院、机械学院、自信学院
2、《中国传统文化概论》课程
A部分学院1学期开设:化环学院、化工学院、材料学院、土木学院、马克思主义学院、人文学院、教心学院、体育学院、数统学院、机械学院、物电学院。
B部分学院2学期开设:计算机学院、自信学院、生工学院、外语学院、音乐学院、美术学院、经济学院、管理学院、法学院。
2、《大学美育》课程
A部分学院2学期开设:化环学院、化工学院、材料学院、土木学院、马克思主义学院、人文学院、教心学院、体育学院、数统学院、机械学院、物电学院。
B部分学院1学期开设:计算机学院、自信学院、生工学院、外语学院、音乐学院、美术学院、经济学院、管理学院、法学院。




注:1.标注★的课程为专业的核心课程(学位课程)。
2.电路基础实验的主要内容:电路分析课程实验、常用仪器仪表使用、元器件识别及测试、焊接技术。
3.电子技术实验的主要内容:模拟电路实验和数字电路实验。




十、教学进程计划表

附件1:电子信息工程专业课程导图

附件2 :课程设置与毕业要求的关系矩阵


![]()
注:1、H-高相关;M-中相关;L-弱相关、
2、课程名称前加“*”者为该核心课程。
编辑:cs
