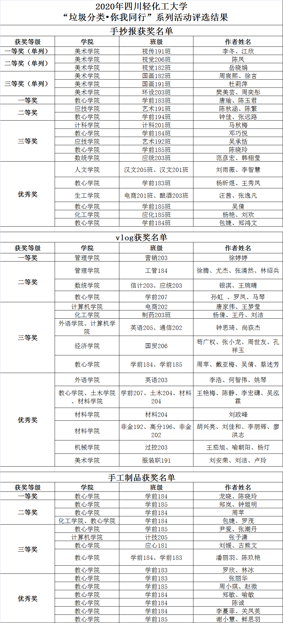
根据《共青团四川轻化工大学委员会关于组织开展“垃圾分类•你我同行”系列活动的通知》要求,经组织(个人)申请,初赛、决赛评选等环节,评选出创意手抄报、手工制品、vlog视频大赛等团队和个人奖项。
现将拟评选名单进行公示,对以上推荐有异议者请于2020年12月25日下午6:00前以实名向学校团委(5506232)或材料学院团总支(5505675)反映。

共青团四川轻化工大学委员会
材料科学与工程学院团总支
2020年12月21日
【编辑:admin】
根据《共青团四川轻化工大学委员会关于组织开展“垃圾分类•你我同行”系列活动的通知》要求,经组织(个人)申请,初赛、决赛评选等环节,评选出创意手抄报、手工制品、vlog视频大赛等团队和个人奖项。
现将拟评选名单进行公示,对以上推荐有异议者请于2020年12月25日下午6:00前以实名向学校团委(5506232)或材料学院团总支(5505675)反映。

共青团四川轻化工大学委员会
材料科学与工程学院团总支
2020年12月21日
【编辑:admin】