学校首页
实验室
精品课程
首页
学院概况
学院简介
学院领导
机构设置
联系方式
党建工作
纪委工作
党建制度
组织建设
理论学习
党建动态
党员发展
关工委动态
师资队伍
专家队伍
金属腐蚀与防护教研室
高分子材料教研室
无机非金属材料教研室
新能源材料与器件教研室
材料实验中心
办公室
本科生教育
专业设置
一流专业
一流课程
专业认证
课程思政
研究生教育
学位点设置
学位点评估
研究生导师
研究生风采
科学研究
科研平台
科研团队
成果转化
学生工作
规章制度
第二课堂
奖勤助贷
团委学生会
学生社团
心理健康
竞赛获奖
材料榜样
招生就业
研究生招生
本科生招生
就业指导
征兵入伍
教工之家
机构设置
工会动态
荣退教师
校友会
组织结构
通知通告
校友活动
校友风采
优秀校友代表
资源中心
本科生教学类
研究生教学类
学生工作类
实验工作类
科研工作类
党群工作类
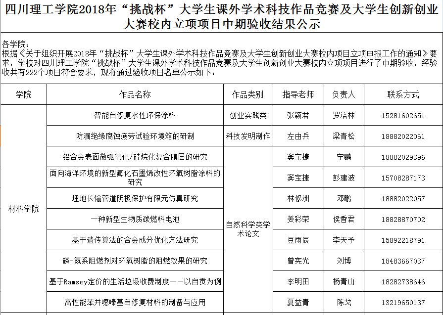
四川理工学院2018年“挑战杯”大学生课外学术科技作品竞赛及大学生创新创业大赛校内立项项目中期验收结果公示名单
发布者:系统管理员
发布时间:2018-07-05
浏览次数:
631
【编辑:admin】